
The exponential rise of patients during the third wave of the COVID-19 pandemic has stretched the capacity of treatment facilities and overwhelmed the health system. Hospitals have reached full capacity and health care workers are overburdened with the increased workload and with some of them getting infected.
As a responsive adaptation of service delivery in the context of a surge in COVID-19 and to strengthen health systems resilience, the Government of Sri Lanka made a policy decision to manage asymptomatic and mildly symptomatic patients in their homes. The main aim of this initiative is to effectively manage all cases appropriately, with mild cases being supported to recover under remote medical supervision within their own homes while the facilities at hospitals are utilized for symptomatic patients who are likely to develop complications.
The Ministry of Health in collaboration with WHO Country Office has expanded the integrated home-based isolation and management of asymptomatic and mildly symptomatic COVID-19 patients in Sri Lanka. WHO is supporting the recruitment of a batch of 1,450 pre-intern medical officers to operate the system for three months. Moreover, the pre-intern medical officers will promote the accelerated implementation of the Government’s COVID-19 vaccination campaign by providing vaccine information and answering queries by the public.
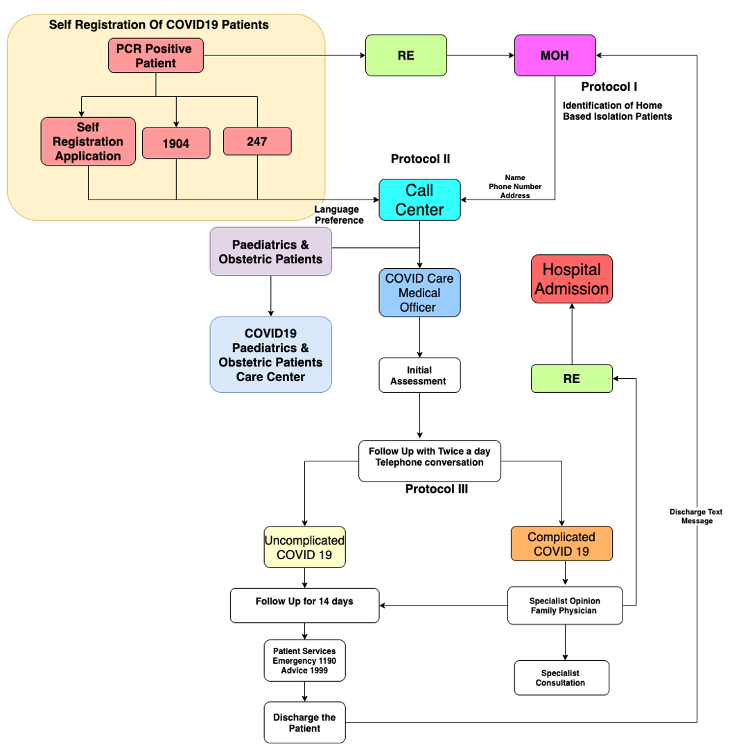
The Directorate of Tertiary Care services of the Ministry of Health oversees the system and ensures the careful selection of asymptomatic and mildly symptomatic COVID-19 patients. The qualified patients will be enrolled, monitored based on protocols and referred for evacuation as necessary to a Government hospital for institutionalized care.
As shown below, the system is managed centrally through a call center and digitally connects field health services and curative care services, including ambulance services. Registered patients are assigned to trained medical officers who will call them daily, monitor their progress, and guide them and their families on preventive measures to avoid COVID transmission. The enrolled patients are followed up until discharge at 14th day or linked to the ambulance service and COVID-19 treatment centers, if the patient becomes symptomatic.
At present, an average of 13,000-14,000 COVID-19 patients are enrolled daily, with a total of 76,644 patients served as of 16 September 2021.
